为培养学生创新能力,挖掘优秀人才,营造创新氛围,3月13日晚6:30,化学与环境工程学院在1410隆重举行第八届“挑战杯”大学生课外学术科技作品竞赛路演。院党委副书记蔡玲、副院长刘宁、专业指导老师刘水林、伍素云及辅导员冯智发出席并担任评委。

大会伊始,刘宁作开场致词。他强调,“挑战杯”作为国家级创新创业赛事,是培育创新人才、搭建学术交流平台的重要载体。当前我国正处于培育新质生产力、实现高水平科技自立自强的关键阶段,青年学子需以赛促学、以赛促创,将科研热情转化为服务国家战略的实际行动。

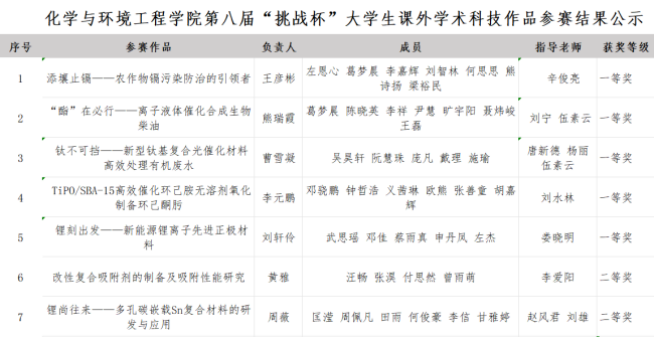
本次路演经过严格遴选,共有7支团队入围决赛。入围项目聚焦聚焦国家"双碳"战略目标,涵盖环境治理、新能源开发等领域。在展示环节,选手们分别从项目背景、研究方法、研究成果以及社会价值四个方面,系统阐述了团队的创新成果。

评委们从技术原创性、成果转化潜力、现场展示效果等维度综合评分,最终评选出《添壤止镉》、《“酯”在必行》等5项兼具科研创新性和市场实用性的作品晋级校赛。蔡玲在点评时指出:“参赛项目既展现了化环学子的科研热情,也彰显了化环学子解决实际问题的创新能力。参赛项目将理论创新与产业痛点深度结合,为绿色技术产业化提供了新思路,充分体现当代青年学子服务国家战略需求的使命担当。”

此次路演不仅为参赛团队提供了展示创新成果的舞台,更激励了全院学生投身科研创新的热情。未来,学院将持续完善培养体系,引导同学们在攻克"卡脖子"技术中彰显青春担当,为发展绿色新质生产力注入创新动能。(文/林子怡、胡晨曦、周珈韬 图/肖恬、毛希凯 一审/冯智发 二审/蔡玲 三审/李来丙)
化学与环境工程学院
2025年3月15日
附:
