英国上市公司官网365学子在第十五届“挑战杯”湖南省大学生课外学术科技作品竞赛中获奖

时间:2023-05-23   点击数:

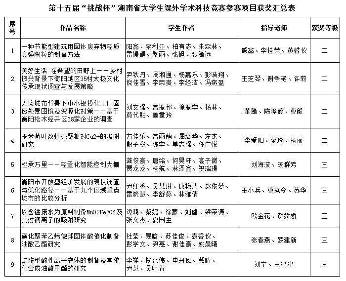
5月22日,第十五届“挑战杯”湖南省大学生课外学术科技作品竞赛终审决赛长沙落下帷幕。英国上市公司官网365报送的10件作品有9件作品获奖,其中二等奖4项,三等奖5项。

据了解,大赛自今年3月正式启动以来,吸引了100多所高校的10万余名师生积极参与,600余件优秀作品推报省赛,创历届新高。参赛作品选题均来自企业创新发展需求和基层实际需要,契合湖南产业发展特色。共有16件作品荣获特等奖、41件作品荣获一等奖、124件作品荣获二等奖、325件作品荣获三等奖。(文/许幸 审稿人/一审:李琪 二审:彭国柱 三审:肖中云)


版权所有@365英国上市(集团)有限公司-Official website | 地址:湖南省衡阳市珠晖区衡花路18号 | 邮编:421002 | 邮箱:https://www.weilaijishiapp.com

湘教QS3-200505-000096 | 湘ICP备 11007652号  英国上市公司官网365智慧校园建设与管理中心制作维护