成果转化证明
3.8.1 成果转化材料
序号 |
转化成果名称/合同 |
合作单位 |
备注 |
1 |
技术服务合同—锰酸锂电池材料 技术服务研究 |
英国上市公司官网365与湖南顺隆能源有限公司技术服务合同 |
顺隆已划拨10万,用于相关技术研究 |
2 |
技术服务合同—电解二氧化锰 技术优化应用研究 |
英国上市公司官网365与湖南顺隆能源有限公司技术服务合同 |
娄晓明,已申请发明专利,新增利润550万元 |
3 |
电解二氧化锰废渣资源化利用 |
湖南顺隆能源有限公司 |
李坦平,2018.7-2018.12年新增利润630万元 |
4 |
电解二氧化锰废渣资源化利用 |
湖南金山水泥有限公司 |
李坦平,2018.11-2018.12年新增利润106.7万元 |
5 |
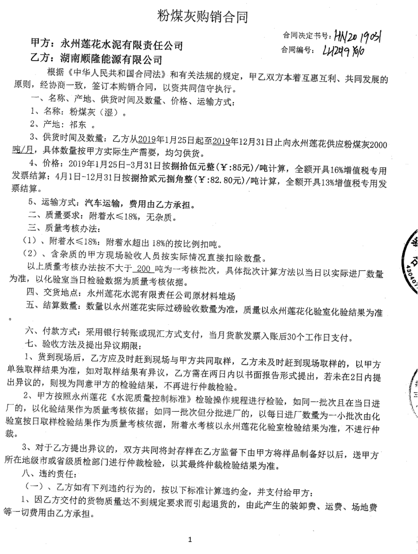
粉煤灰购销合同 |
永州红狮水泥有限公司与湖南顺隆能源有限公司 |
2019.3.20-2019.6.30期间 供应5000吨/月*65元/吨 |
6 |
粉煤灰购销合同 |
永州莲花水泥有限公司与湖南顺隆能源有限公司 |
2019.1.25-2019.3.31期间 供应2000吨/月*85元/吨 2019.4.1-2019.12.31期间 供应2000吨/月*82.8元/吨 |
7 |
非茂基配位聚合物的合成及其在聚酯树脂生产中的应用 |
衡阳忆乐新材料有限公司201611 |
李昶红、2016年达到新增利润434万元,新增税收28万元。 |
8 |
窑外分解窑热工检测 |
湖南邵阳南方水泥有限公司201507 |
胡汉祥,2015-2017年新增利润847.25万元 |
9 |
窑外分解窑热工检测 |
湖南隆回南方水泥有限公司201502 |
李坦平,2015-2017年新增利润532.84万元 |
10 |
窑外分解窑热工检测 |
贵州西南水泥有限公司201507 |
李坦平,胡汉祥,2015-2017年新增利润1959.06万元 |
11 |
窑外分解窑热工检测 |
湖南古丈南方水泥有限公司201501 |
李坦平,2015-2017年新增利润875.16万元 |
12 |
窑外分解窑热工检测 |
湖南安仁南方水泥有限公司201501 |
李坦平,2015-2017年新增利润736.65万元 |
3.8.2 成果转化佐证材料
(1)技术服务合同—锰酸锂电池材料技术服务研究







(2)技术服务合同—电解二氧化锰技术优化应用研究



“电解二氧化锰技术优化应用研究”成果经济效益证明
(3)“电解二氧化锰废渣资源化利用”成果经济效益证明
“电解二氧化锰废渣资源化利用”成果在湖南顺隆能源有限公司产生的经济效益证明材料

(4)“电解二氧化锰废渣资源化利用”成果经济效益证明(二)
“电解二氧化锰废渣资源化利用”成果在湖南金山水泥有限公司产生的经济效益证明材料
(5)永州红狮水泥有限公司与湖南顺隆能源有限公司粉煤灰购销合同

(6)永州红狮水泥有限公司与永州莲花水泥有限责任公司粉煤灰购销合同



(7)衡阳忆乐新材料有限公司成果转化证明
(8)邵阳南方水泥有限公司成果转化证明
(9)湖南隆回南方水泥有限公司成果转化证明
(10)贵州西南水泥有限公司成果转化证明
(11)湖南古丈南方水泥有限公司成果转化证明
(12)湖南安仁南方水泥有限公司成果转化证明