院教务[2021]29号
各二级教学单位:
根据学校工作安排,2020-2021-2学期重修工作开始启动,现将相关事项通知如下:
一、重修对象
1.课程考核(含考试和考查)不及格经补考仍不及格者;
2.经重修后考核仍不及格者;
3.期末考试违纪、舞弊、无故不参加考试者;
4.实习、实验、课程设计等实践教学环节不及格者。
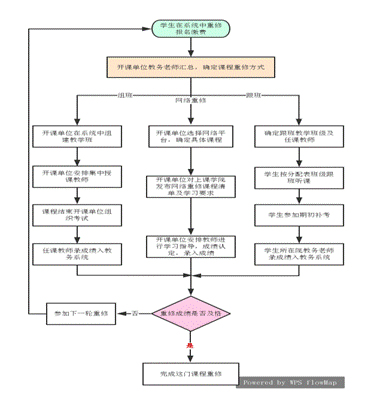
二、重修流程
(一)重修报名与缴费时间:
18级、19级学生:2021年3月23日16:00—3月31日24:00
17级学生:2021年4月1日8:00—4月8日24:00
(二)重修课程:
18级、19级学生:2018-2019-2、2019-2020-2学期不及格课程
17级学生:所有学期不及格课程
(三)重修流程:

三、课程重修方式
(一)18级、19级学生课程重修方式
1.组班重修
重修人数超过40人或低于40人(因教室座位数限制等原因),应组建重修教学班,上课时间应安排在周末或晚上,每个重修班级人数不超过150人。集中上课课时数为人才培养方案规定的1/3~1/2,开课单位提出重修授课方案,报教务处批准后实施。
2.跟班重修
重修人数低于40人时,原则上将重修学生分流到本学期教学班级跟班学习,学生所在学院教务秘书需考虑学生本人课表和教室座位数等因素。学生原则上应跟班学习,确因时间冲突等特殊情况,可征求任课老师同意后进行自学,且跟班学习应不少于该门课程总学时1/2。
实习、课程设计(学业论文)等集中实践教学环节课程由二级学院安排随下一年级重修,重修学生应在实践课程开始前一周与指导老师联系确定重修安排。
3.网络重修
网络重修原则上按照《英国上市公司官网365网课选修课程管理办法》文件执行,学生个人未经允许不得擅自采用网络重修方式。重修学生学习之前需填写《英国上市公司官网365重修课程(网络)成绩认定表》(见附件1);在平台上完成课程的在线学习、作业、结课考试,综合成绩合格获得电子证书后,提交成绩单原件和电子证书打印件,以及平台课程学习记录截图,到所在学院教务老师处进行成绩登记,相关成绩资料由学院保管。
网络课程重修流程:
(1)开课单位根据重修学生名单,确定课程重修方式(单独组班、跟班或网络重修)。
(2)开课单位需选定重修课程平台和指定网络课程,发布课程清单及学习要求。选择课程时,注意课程的匹配度,学时学分、课程内容、学习周期、成绩评定方式、考核方式等,可以根据课程情况确定是否需要参加线下考试。
(3)学生根据网络课程清单进行网络学习。每门课程需安排指导教师,关注学生学习动态,及时对学生进行学习督促和指导,课程完成后由指导老师进行成绩、学分认定和完成成绩录入工作。
(二)17级学生课程重修方式
1.组班重修
同以上18级、19级学生组班重修方式。
2.网络重修:
17级学生网络重修课程仅限于不具备组班重修条件的理论课程。重修学生学习之前需填写《英国上市公司官网365重修课程(网络)成绩认定表》(见附件1)。在网络平台上完成课程在线学习、作业后,自行准备《英国上市公司官网365重修课程(网络)成绩认定表》、在线学习结课证明纸质材料参加学院组织的考试。实习、实验、课程设计等课程由学生自行联系任课老师,完成相应的重修学习。
2021年5月15日前需完成重修考试。
四、重修课程成绩评定与录入
1.考试、考查课程
重修学生成绩以考试卷面成绩为准,平时考核作为学生参加考试资格认定的依据。跟班重修(补考)试卷评阅卷后,阅卷老师填写《英国上市公司官网365重修课程成绩登记表》(见附件2),交学生所在学院教务秘书,由其将成绩录入教务系统;组班重修的,由任课老师在系统中录入重修成绩,并按教学班级和行政班级分别打印输出成绩单。教学班级成绩单和考试答卷一起装订(由开课单位存档),行政班级成绩单交学生所在学院。
2.集中实践教学课程
重修学生随下一年级相应班级完成应重做的实习、课程设计(学业论文)等,由指导老师评定成绩,填写《英国上市公司官网365重修课程成绩登记表》(见附件2),交学生所在学院教务秘书,由其录入教务管理系统。
17级学生重修成绩需在2021年5月20日前录入完毕。
五、重修收费
根据湖南省发展和改革委员会、湖南省财政厅、湖南省教育厅(湘发改价费〔2019〕548号)文件精神,英国上市公司官网365从2019年秋季开学起实行学分制收费管理,每学分75元。2019级学生参加重修考试按75元/学分.次收取考试费用。2017级、2018级学生参加重修考试按20元/门.次收取考试费用。重修费用交学生所在学院教务老师,统一收齐后由二级学院上交学校财务处。缴费收据是学生参加重修考试重要依据。
六、其他
1.18级、19级学生的重修课程限报5门;因新冠疫情影响,2019-2020-2学期未开展重修工作,为保障学生顺利毕业,17级学生的重修课程限报10门。
2.因人才培养方案调整,需重修的课程被停开的,二级教学单位可选择对应学期内课程性质相似的其他课程;
3.教师出卷、阅卷、监考等报酬按学校相关规定执行。
附件:
附件1英国上市公司官网365重修课程(网络)成绩认定表.docx
附件2英国上市公司官网365重修课程成绩登记表.xls
教务处
2021年3月23日