学校主页

广东海悟科技有限公司招聘简章

发布日期:2023年03月09日 编辑: 点击:[]



一、公司简介:

悟集团初创于1995年,目前注册资本4.05亿元,是一家涵盖通信、大数据、节能三大领域,业界领先的专业场景数字能源解决方案的提供商。

海悟产业园区占地167亩,建筑面积26万平米。设有国内外一流的设备和自动化生产线,下设两器、钣金、电控、总装、AHU五大生产车间,规划产能100亿,目前集团上市工作已经全面展开。


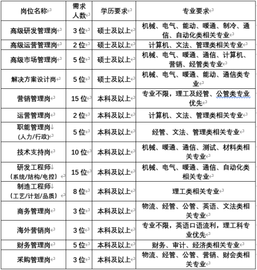
二、招聘岗位

三、福利待遇

1、本科基础月薪5.5K--7.5K+各种补贴+年底奖金(1-5个月);

2、硕士基础月薪10K--12K+各种补贴+年底奖金(1-5个月);

3、提供免费住宿、提供食堂或餐补、办理五险一金、提供免费体检、带薪休假、节日福利等;

4、核心骨干可根据公司决议享受股权激励政策;

5、工作满两年后,可申请在全国各省会城市间调岗。


四、联系方式

系 人:朱莺莺

联系电话:18219204701

联系邮箱:xiaoyuan@haiwu.com(简历投递)

联系网址:www.haiwu.com

联系地址:北京市海淀区学院路30号科大天工大厦A座8层(集团总部)

东莞市樟木头镇樟洋社区海悟路1号(集团园区)

长沙市天心区芙蓉中路二段200号新世纪花苑回龙居(湖南分部)

(一审喻双江;二审王宏;三审万云涛)


五、在招岗位  

营销管理岗          全国          本科及以上  

5k-8k/月

技术支持岗          北京市        本科及以上

5k-8k/月

制造工程师          东莞市         本科及以上

5k-8k/月

海外营销岗          国外          本科及以上

5k-8k/月






关闭

友情链接:



版权所有@365英国上市(集团)有限公司-Official website | 地址:湖南省衡阳市珠晖区衡花路18号 | 邮编:421002 

湘教QS3-200505-000096 | 湘ICP备 11007652号  英国上市公司官网365智慧校园建设与管理中心制作维护

管理入口