中国能源建设集团湖南火电建设有限公司招聘简章
一、公司简介:
湖南火电建设有限公司是世界五百强企业—中国能源建设集团旗下的骨干企业,公司成立于1952年,是一家有着70年辉煌历史的国有施工企业,是国家建设部核准的电力工程施工总承包壹级资质企业,中国能建Ⅱ级企业(副局级)。
公司现有员工近3400人,其中专业技术人员1000余人,高级职称人员180余人,国家级注册师240余人,注册资本2.8亿元,资产总额近49亿元,是湖南省百强企业,全国工程建设AAA级社会信用企业。公司拥有技术先进的750吨、450吨、400吨履带吊、160吨汽车吊、110吨塔吊等主力吊机,具备同时承建多个大型火电、新能源、电网建设、运检维护、电力调试、金属结构制造、房建、道路交通、市政等工程的雄厚实力,形成了以传统电力业务、新能源业务、装备制造业务、非电业务为主的四大业务板块。
湖南火电求贤若渴,视人才如瑰宝,公司秉承“员工与企业共同成长”、坚持“岗位优秀即人才”的理念,崇尚以情感留人、以待遇激励人、以事业发展人,努力营造尊重知识、尊重人才的气氛,创造使优秀人才脱颖而出的良好环境,为优秀人才施展才华提供最好的平台。加盟我们,你将得到:公司深厚资源积累的才华施展平台;全面的锻炼从而迅速成为技术、管理骨干;良好的专业技能培训与职业生涯规划;健全的社会保障体系与薪酬体系……
湖南火电建设有限公司热忱欢迎认同施工企业文化有志于工程建设的2022届大学毕业生加盟,共创“能建湘军”伟业。
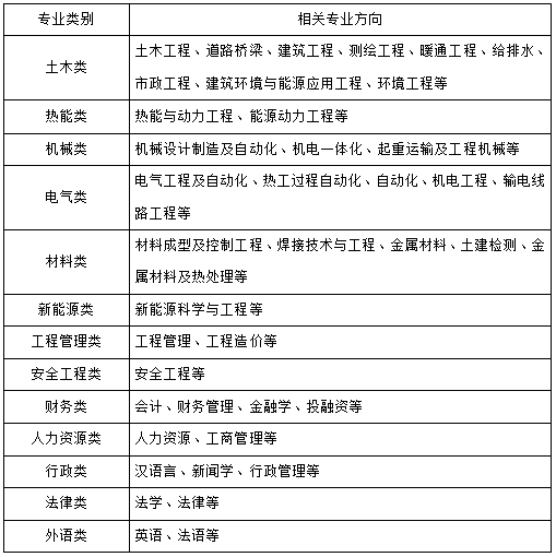
二、招聘岗位:

招聘条件:
1.2022年应届本科及以上学历毕业生
2.专业对口、成绩优秀,有志从事工程建设事业
3.品行端正,身体健康,能适应工程建设行业工作环境
4.具有良好的沟通表达能力,组织协调能力和团队协作精神
5.愿接受流动性工作和外派工作。
三、福利待遇:
薪酬待遇:本科生转正不低于5000元/月(其中双一流本科生转正不低于6000元/月),见习期执行转正薪酬的80%。
专项奖励:取证奖励、科技创新奖励、职称奖励、安全生产奖励、质量奖励、工期奖励等。
福利补贴:食宿补贴、交通补贴、通讯补贴、电脑补贴、防暑防寒费、生日慰问、节日慰问、定期体检、岗位培训等。
六险两金:养老保险、医疗保险、工伤保险、失业保险、生育保险、补充医疗保险、住房公积金、企业年金。
休息休假:提供多元化的休假方式,带薪年假、换休假、探亲假、婚丧假、产假等。
四、联系方式
联系人:人力资源部肖女士
联系电话:0731-88933332
微信号:15200477980(加好友备注学校、专业和姓名)
公司官网:http://www.htpc.ceec.net.cn/
公司地址:湖南省长沙市天心区雀园路358号
招聘流程:
查看招聘信息——宣讲会/双选会——投递简历(现场投递或二维码、邮箱投递均可)——简历筛选——面试通知——面试——确定录用名单——发放offer——签订就业协议
简历投递邮箱:ceechtpc_joinus@163.com